|
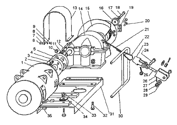
Поз. на рис. |
Обозначение |
Наименование |
Куда входит |
|
обозначение сборочной единицы |
кол-во на сбороч. ед. |
|
— |
1085.03.100СБ |
Лебедка открывания ковша |
1085.03.00СБ |
1 |
|
1 |
— |
Электродвигатель ДПЭ-12 |
1085.03.00СБ |
1 |
|
2 |
— |
Гайка M124 ГОСТ 5915-70 |
1085.03.100СБ |
6 |
|
3 |
— |
Шайба 12 65Г ГОСТ 6402-70 |
1085.03.100СБ |
6 |
|
4 |
1080.03.20 |
Полумуфта |
1085.03.100СБ |
1 |
|
5 |
1085.03.102 |
Полумуфта |
1085.03.100СБ |
1 |
|
6 |
— |
Гайка М6.4 ГОСТ 5916-70 |
1085.03.100СБ |
4 |
|
7 |
— |
Шайба 6 65Г ГОСТ 6402-70 |
1085.03.100СБ |
4 |
|
8 |
— |
Шайба 6.02 ГОСТ 11371-78 |
1085.03.100СБ |
4 |
|
9 |
— |
Болт М6х16.58 ГОСТ 7798-70 |
1085.03.100СБ |
4 |
|
10 |
— |
Втулка ВЗ |
1085.03.100СБ |
6 |
|
11 |
— |
Втулка ВУ-3 |
1085.03.100СБ |
6 |
|
12 |
— |
Палец ПЗ |
1085.03.100СБ |
6 |
|
13 |
1080.03.28 |
Ограждение |
1085.03.100СБ |
1 |
|
15 |
1085.03.103СБ |
Барабан |
1085.03.100СБ |
1 |
|
16 |
1085.03.106 |
Шайба |
1085.03.100СБ |
1 |
|
17 |
— |
Шайба 16 65Г ГОСТ 6402-70 |
1085.03.100СБ |
1 |
|
18 |
— |
Болт М16х30.58 ГОСТ 7798-70 |
1085.03.100СБ |
1 |
|
19 |
1080.03.27 |
Планка |
1085.03.00СБ |
1 |
|
20 |
— |
Болт 3 М12х25.58 ГОСТ 7798-70 |
1085.03.00СБ |
2 |
|
21 |
— |
Канат 11.5-Г-1-Н-180 ГОСТ 3071-74, L=10500мм |
1085.03.00СБ |
1 |
|
22 |
1080.03.26 |
Клин |
1085.03.00СБ |
1 |
|
23 |
1080.03.25 |
Коуш |
1085.03.00СБ |
1 |
|
24 |
— |
Болт М20х90.58 ГОСТ 7798-70 |
1085.03.00СБ |
2 |
|
25 |
1085.03.01 |
Болт |
1085.03.00СБ |
1 |
|
26 |
1080.03.24 |
Скоба |
1085.03.00СБ |
1 |
|
27 |
— |
Шплинт 4х40 ГОСТ 397-79 |
1085.03.00СБ |
3 |
|
28 |
— |
Гайка М20.4 ГОСТ 5918-73 |
1085.03.00СБ |
3 |
|
29 |
— |
Шайба 20.02 ГОСТ 11371-78 |
1085.03.00СБ |
2 |
|
30 |
1080.03.01СБ |
Направляющая каната |
1085.03.00СБ |
1 |
|
31 |
1080.03.11СБ |
Рама |
1085.03.100СБ |
1 |
|
32 |
1080.03.19 |
Болт |
1085.03.100СБ |
2 |
|
33 |
— |
Гайка М16.4 ГОСТ 5915-70 |
1085.03.100СБ |
16 |
|
34 |
— |
Прокладка 80x75-0,25-19 |
1085.03.100СБ |
20 |
|
35 |
1080.03.17 |
Упор |
1085.03.100СБ |
4 |