|
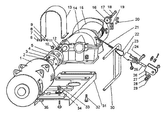
Поз. на рис. |
Обозначение |
Наименование |
Куда входит |
|
обозначение сборочной единицы |
кол-во на сбороч. ед. |
|
— |
1080.05.332-1СБ |
Вал промежуточный |
1080.55.300СБ |
1 |
|
1 |
— |
Болт M12х25.58 ГОСТ 7798-70 |
1080.05.332-1СБ |
8 |
|
2 |
— |
Шайба 12 65Г ГОСТ 6402-70 |
1080.05.332-1СБ |
8 |
|
3 |
1080.05.346 |
Планка |
1080.05.332-1СБ |
4 |
|
4 |
— |
Шайба 36.02 ГОСТ 11371-78 |
1080.05.332-1СБ |
4 |
|
5 |
1080.05.342 |
Гайка |
1080.05.332-1СБ |
1 |
|
6 |
1080.05.343 |
Шайба |
1080.05.332-1СБ |
1 |
|
7 |
1080.05.360 |
Болт стяжной |
1080.05.332-1СБ |
1 |
|
8 |
— |
Гайка М30.4 ГОСТ 5916-70 |
1080.05.332-1СБ |
1 |
|
9 |
1080.05.355 |
Гайка |
1080.05.332-1СБ |
1 |
|
10 |
1080.05.337 |
Шкив |
1080.05.332-1СБ |
1 |
|
11 |
1080.05.360-01 |
Болт стяжной |
1080.05.332-1СБ |
1 |
|
12 |
1080.05.359-02 |
Груз |
1080.05.332-1СБ |
1 |
|
13 |
1080.05.359-01 |
Груз |
1080.05.332-1СБ |
1 |
|
14 |
1080.05.359 |
Груз |
1080.05.332-1СБ |
1 |
|
15 |
— |
Гайка M12,5 ГОСТ 5918-73 |
1080.05.332-1СБ |
2 |
|
16 |
— |
Шплинт 3,2х32 ГОСТ 397-79 |
1080.05.332-1СБ |
2 |
|
17 |
— |
Масленка винтовая МВ 3/8" |
1080.05.332-1СБ |
1 |
|
18 |
1080.05.334 |
Колодка |
1080.05.333СБ |
2 |
|
19 |
— |
Лента асбестовая тормозная ЛАТ 2 8X20 ГОСТ 1198-78, L = 586мм |
1080.05.333СБ |
2 |
|
20 |
— |
Заклепка 8х36-640 ГОСТ 10300-80 |
1080.05.333СБ |
24 |
|
21 |
— |
Болты ГОСТ 7798-70: М12х100.58 |
1080.05.332-1СБ |
1 |
|
22 |
— |
Болты ГОСТ 7798-70: М12х110.58 |
1080.05.332-1СБ |
1 |
|
23 |
— |
Болты ГОСТ 7798-70: М12х120.58 |
1080.05.332-1СБ |
2 |
|
24 |
1080.05.338 |
Кольцо |
1080.05.332-1СБ |
1 |
|
25 |
1080.05.339 |
Кольцо |
1080.05.332-1СБ |
1 |
|
26 |
|
Подшипник 134 ГОСТ 8338-75 |
1080.05.332-1СБ |
2 |
|
27 |
1080.05.345 |
Шайба |
1080.05.332-1СБ |
1 |
|
28 |
— |
Кольцо СП 167-138-12 ГОСТ 6308-71 |
1080.05.332-1СБ |
4 |
|
29 |
— |
Крышка сквозная 260х143 |
1080.05.332-1СБ |
1 |
|
30 |
— |
Подшипник 3624 ГОСТ 5721-75 |
1080.05.332-1СБ |
2 |
|
31 |
1080.05.352 |
Шайба |
1080.05.332-1СБ |
1 |
|
32 |
1080.05.351 |
Валик |
1080.05.332-1CБ |
1 |
|
33 |
— |
Болт 3 M16x30.58 ГОСТ 7798-70 |
1080.05.332-1CБ |
2 |
|
34 |
— |
Проволока 2-0-4 ГОСТ 3282-74, L = 500мм |
1080.05.332-1CБ |
1 |
|
35 |
1080.05.341-1 |
Вал-шестерня |
1080.05.332-1CБ |
1 |
|
36 |
1080.05.376 |
Крышка |
1080.55.300СБ |
1 |
|
37 |
1080.05.340 |
Шайба |
1080.05.332-1СБ |
2 |
|
38 |
1080.05.336-1 |
Колесо |
1080.05.332-1СБ |
1 |
|
39 |
1080.05.358 |
Серьга |
1080.05.332-1СБ |
1 |
|
40 |
1080.05.344-1 |
Валик |
1080.05.332-1СБ |
1 |
|
41 |
1080.05.353 |
Валик |
1080.05.332-1СБ |
4 |
|
42 |
— |
Шплинт 8x50 ГОСТ 397-79 |
1080.05.332-1СБ |
4 |
|
43 |
1080.05.357 |
Серьга |
1080.05.332-1СБ |
1 |