|
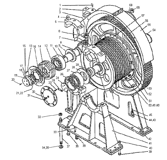
Поз. на рис. |
Обозначение |
Наименование |
Куда входит |
|
обозначение сборочной единицы |
кол-во на сбороч. ед. |
|
— |
1085.20.400СБ |
Привод барабана |
1085.20.00СБ |
1 |
|
— |
1085.70.400СБ |
Привод барабана |
1085.70.00СБ |
1 |
|
1 |
— |
Рым-болт М16 ГОСТ 4751-73 |
1085.20.400СБ |
4 |
|
— |
— |
Рым-болт М16 ГОСТ 4751-73 |
1085.70.400СБ |
4 |
|
2 |
1080.20.432-1 |
Крышка подшипника |
1085.20.400СБ |
1 |
|
— |
1080.20.432-1 |
Крышка подшипника |
1085.70.400СБ |
1 |
|
3 |
1080.20.434 |
Крышка подшипника |
1085.20.400СБ |
2 |
|
— |
1080.20.434 |
Крышка подшипника |
1085.70.400СБ |
2 |
|
4 |
— |
Шпилька ВМ48х280 БМ48х280 (48/108)-010 |
1085.20.400СБ |
4 |
|
— |
— |
Шпилька ВМ48х280 БМ48х280 (48/108)-010 |
1085.70.400СБ |
4 |
|
5 |
1080.20.433-1 |
Крышка подшипника |
1085.20.400СБ |
1 |
|
— |
— |
Крышка подшипника |
1085.70.400СБ |
5 |
|
— |
— |
Крышка подшипника |
1085.20.400СБ |
5 |
|
6 |
— |
Гайка: М64х4.04 |
1085.20.400СБ |
4 |
|
— |
— |
Гайка: М64х4.04.029 |
1085.70.400СБ |
4 |
|
7 |
1080.20.491-1 |
Шпилька |
1085.20.400СБ |
2 |
|
— |
1080.20.491-1 |
Шпилька |
1085.70.400СБ |
1 |
|
— |
1085.20.401СБ |
Вал ведущий |
1085.20.400СБ |
1 |
|
— |
1085.20.401CБ |
Вал ведущий |
1085.20.401СБ |
1 |
|
8 |
1085.20.402 |
Вал-шестерня |
1085.20.401СБ |
1 |
|
9 |
1080.20.403 |
Шайба |
1085.20.401СБ |
2 |
|
10 |
— |
Шпонка 45х25х200 |
1085.20.401СБ |
1 |
|
11 |
— |
Роликоподшипник 3634 ГОСТ 5721-75 |
1085.20.401СБ |
2 |
|
12 |
1080.20.404 |
Втулка |
1085.20.401СБ |
1 |