|
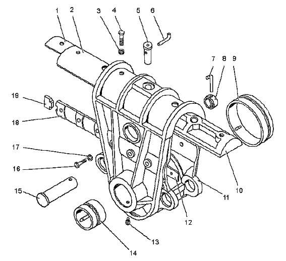
Поз. на рис. |
Обозначение |
Наименование |
Куда входит |
|
обозначение сборочной единицы |
кол-во на сбороч. ед. |
|
— |
1080.55.301СБ |
Подшипник седловой |
1080.55.300СБ |
2 |
|
1 |
1080.05.313 |
Прокладка |
1080.55.301СБ |
4 |
|
2 |
1080.05.313-01 |
Прокладка |
1080.55.301СБ |
4 |
|
3 |
— |
Шайба 30 65Г ГОСТ 6402—70 |
1080.55.301СБ |
2 |
|
4 |
— |
Болт М30х110.58 ГОСТ 7798—70 |
1080.55.301СБ |
2 |
|
5 |
1080.05.304 |
Палец |
1080.55.301СБ |
1 |
|
6 |
1080.05.302 |
Штифт |
1080.55.301СБ |
1 |
|
7 |
1080.05.393 |
Штифт |
1080.55.300СБ |
2 |
|
8 |
1080.05.395 |
Кольцо |
1080.55.301СБ |
2 |
|
9 |
1080.05.312 |
Втулка |
1080.55.301СБ |
1 |
|
10 |
1080.05.307 |
Ползун |
1080.55.301СБ |
1 |
|
11 |
1080.55.303 |
Корпус подшипника седлового |
1080.55.301СБ |
1 |
|
12 |
1080.05.309 |
Прокладка |
1080.55.301СБ |
6 |
|
13 |
— |
Масленка винтовая МВ3/8" |
1080.55.301СБ |
2 |
|
14 |
1080.05.311 |
Втулка |
1080.55.301СБ |
1 |
|
15 |
1080.05.394 |
Палец |
1080.55.300СБ |
2 |
|
16 |
— |
Болт М24х80 ГОСТ 7798-70 |
1080.55.301СБ |
3 |
|
17 |
— |
Шайба 24 65Г ГОСТ 6402-70 |
1080.55.301СБ |
3 |
|
18 |
1080.05.308 |
Ползун боковой |
1080.55.301СБ |
1 |
|
19 |
1080.05.310 |
Упор |
1080.55.301СБ |
2 |